服务热线:400-651-0119
登录
会员登录
没有账号,马上
注册
|
找回密码?
|
登录
没有账号,马上
注册
注册
会员注册
我已注册,马上
登录
|
|
|
|
|
|
*
请留下真实的用户信息,以便接收到最新消息
注册
我已注册,马上
登录
个人中心
首页
爱游戏(中国)
产品目录
技术支持
新闻动态
爱游戏(中国)
首页
爱游戏(中国)
总经理致辞
公司简介
我们的业绩
企业文化
公司架构
产品目录
爱游戏官方网页版
加臭剂监测仪
加臭剂
技术支持
常见问题
下载中心
新闻动态
爱游戏(中国)
爱游戏(中国)
加入我们
客户留言
首页
>
新闻动态
新闻动态
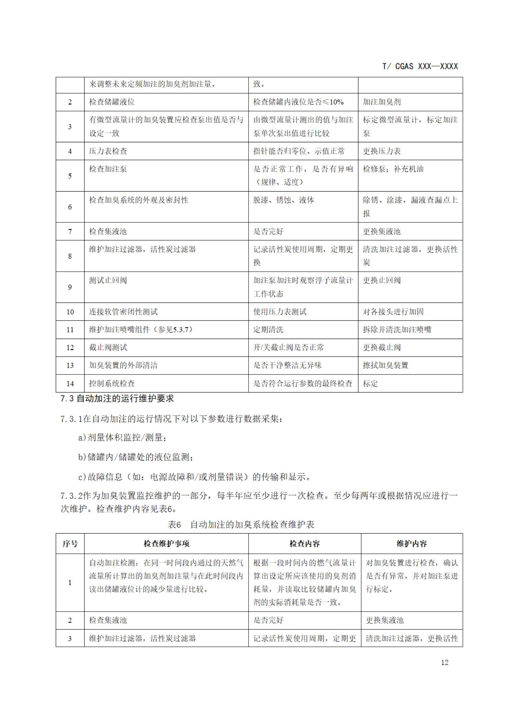
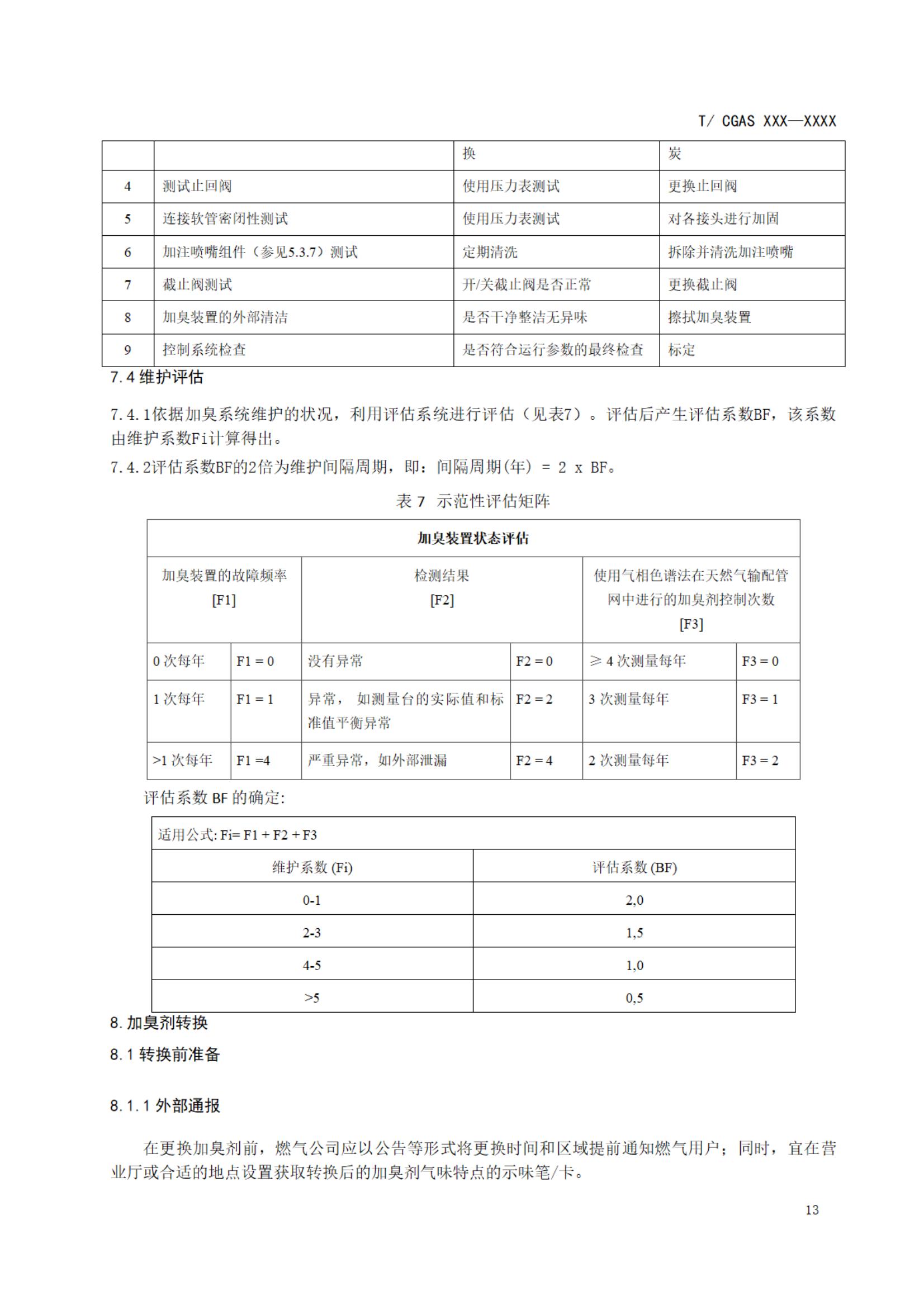
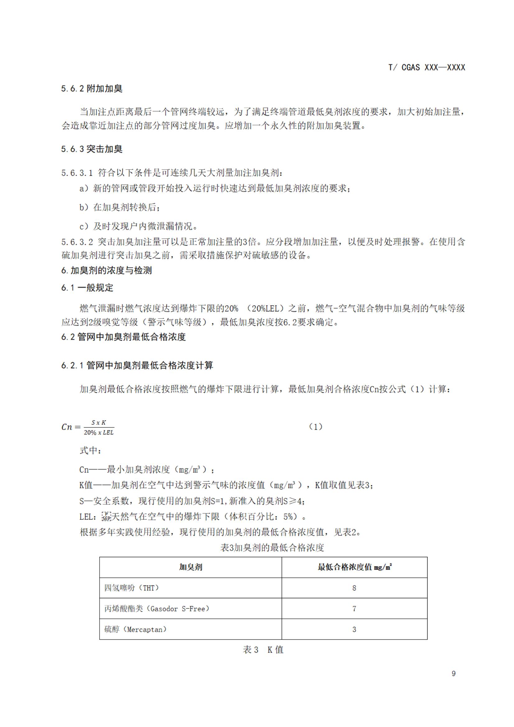
城镇燃气加臭技术要求-征求意见稿
400-651-0119
QQ:3391432181
开云手机端入口_开云(中国)
|
九游平台
|
米兰体育在线登录入口
|
九游网页版·官方端网站
|
J9九游会·(中国)首页登录入口
|
乐鱼线上平台(集团)官方网站
|
安博电子官方网站
|
世界杯压球官网_世界杯(中国)
|
爱游戏网站首页_爱游戏(中国)
|